
IT之家 4 月 1 日音信,3 月 31 日晚,中科宇航在招股书中清楚了各线产物的首飞时分表,力箭系列输送火箭中的力箭二号重型研究于 2028 年首飞,力箭三号研究于 2030 年首飞;力鸿系列可叠加使用输送器与航天器方面,力鸿二号研究于 2026 年底至 2027 年一季度首飞,力鸿三号研究于 2028 年首飞。


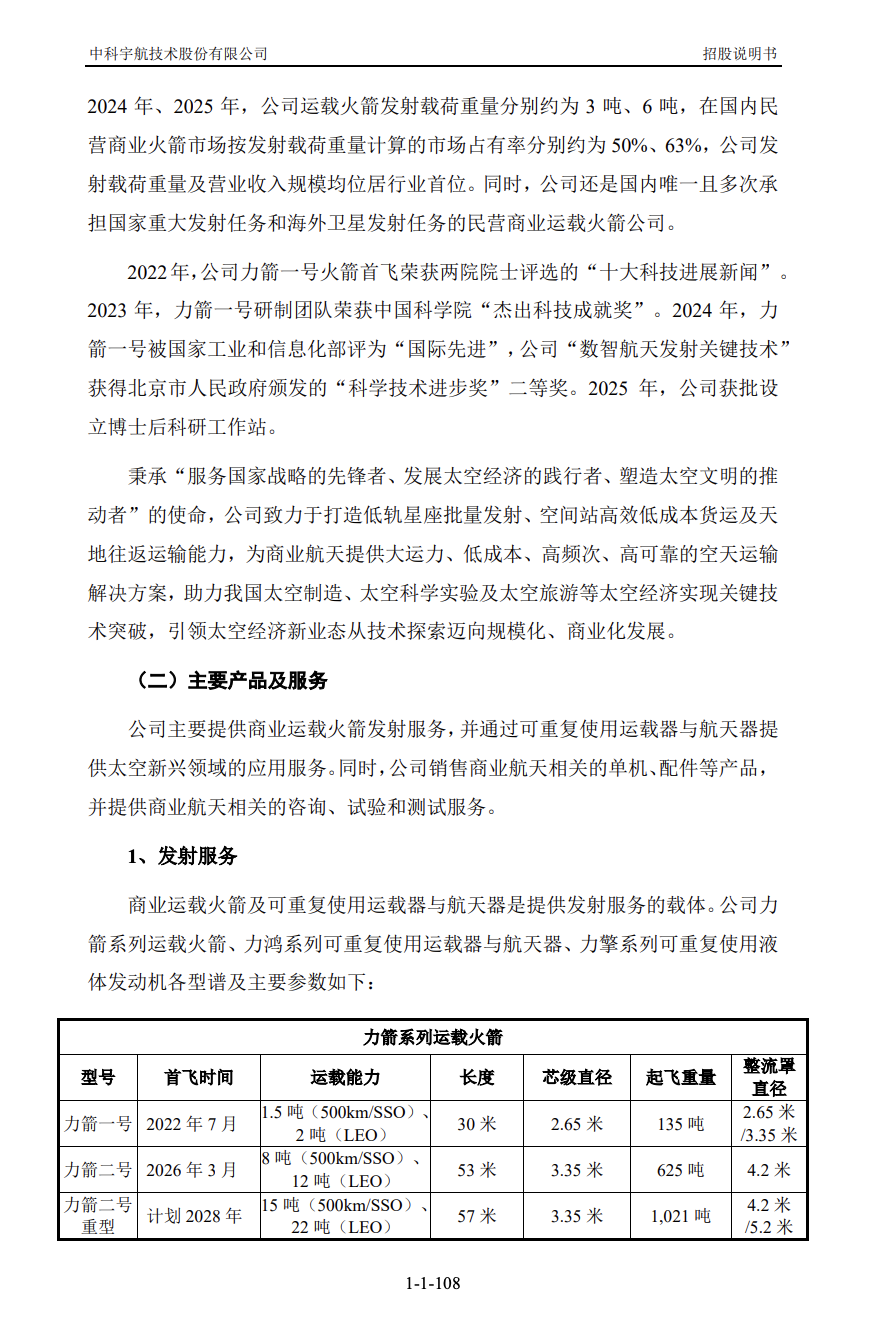
IT之家从官方先容获悉,力箭二号重型是一款两级大型可叠加使用液体输送火箭,使用液氧煤油鼓吹剂,探究输送智商 15 吨(500km/SSO)、22 吨(LEO),长度 57 米,黄金城升起分量 1021 吨,芯级直径 3.35 米,整流罩直径分 4.2 米和 5.2 米两款。
力箭二号重型在力箭二号基础上加多了两个一级助推器,输送智商进一步普及,可用于通讯卫星星座组网、空间站货运等场景。同期,OD体育力箭二号重型是一款可回收叠加使用的输送火箭,其立异性聘请通用芯级紧缚的集束式回收决议,具有气动主宰性更好、着陆冲击更低、能源冗余智商更强、输送智商耗损更少等本事特色,3.35 米老练模块组合具备短周期、鸿沟化坐褥的条目,可快速酿成千吨级升起推力,既兼容现存航天工业体系,又能高效补王人大运力输送短板。
其聘请一级多紧缚模块一谈回收的探究,使回收部分在全箭占比更高,复返用竖立进一步精简,可支握活水线式遨游产物复用轮回,更高效地摊薄全箭放射本钱,为鸿沟化星座部署提供更强撑握。力箭二号重型研究于 2028 年首飞。

力箭三号是一款大型全叠加使用液体输送火箭,输送智商 40 吨(LEO),长度 91 米,升起分量 1940 吨,芯级直径 6.6 米,整流罩直径 6.6 米。力箭三号将通过一二级同期回收大幅缩短放射本钱。
